当前位置: 首页 电路图

线性电感电表-检测电路

栏目:电路图 时间:2025-10-13 11:03:16


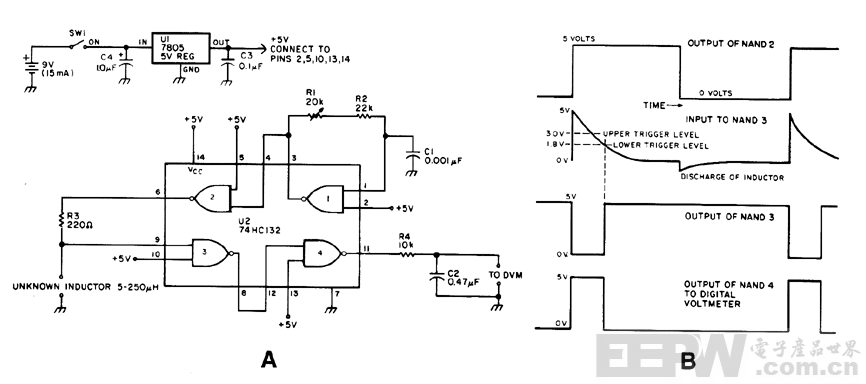
使用事实是一个RL电路,图示的脉冲宽度穿过指示灯,并且与电感成正比。这个电路在数字电压表上间接读取。范围是约5μH到250μH。

 

文章来源:电子产品世界

阅读:1957次

分类栏目